详情介绍
一、项目背景
民办高校向何处去,是最近几年举办者很关心的问题。受独特的政策、文化和市场竞争力影响,中国的民办高校一直在招生市场的末端,学生和家长倾向于优先选择公办高校。从人口出生情况看,民办高校依然有十年左右的人口红利期,不过,2025年民办高校甚至很多公办高校的招生遭遇挑战,学生和家长的选择出现新的逻辑,特别关注实用性和性价比,不再盲目选择上大学。如果这一逻辑趋势在未来几年持续,民办高校的生存窗口期可能要短于十年。民办高校到底如何发展这个命题,现在要求举办者快速给出自己的答案,并且快速采取行动落地,否则学校的可持续发展可能很快面临挑战。
而在回答这个根本问题时,最关键的在于民办高校举办者的发展逻辑。过去二十年民办高校主要是以跟随公办高校的逻辑来获取社会对自己的认可。而要给予学生和家长一个足够吸引他们报考的答案,民办学校必须遵循独特性逻辑而不是跟随逻辑。随着一大批地方公办高校也面临巨大生源挑战,民办高校需要展现出自己能够给予学生与众不同、独一无二的价值。也就是说,现在学生和家长每个人手上都有若干个民办和公办学校可以选择,简单和公办学校做得一样是很难吸引学生放弃公办学校来选择学费更高的民办学校的。在未来几年的窗口期谁能够提出独特的价值并落地实现,谁就更有可能渡过生存挑战期。
二、项目收益
帮助民办高校举办者、管理者及院校管理系统,真正看懂未来高等教育的变局与机遇——不再盲目“跟随”,而是找到属于自己的“独特性”,实现办学模式的根本性创新。您是否也在思考以下问题,欢迎加入本次研修,您将收获:
办学理念升级优化:从“跟随公办”到“独特性办学”,第一步该迈向哪里?我们将带您深入理解未来教育变革的趋势,重新定义“以学生终生成长为中心”“以真实社会挑战驱动教育”等理念的落地路径——不是理念的搬运工,而是理念的设计者。
提升差异化竞争力:在生源竞争日益激烈的今天,学生凭什么选择你?项目将引导您系统构建具有独特价值的人才培养体系,把“差异化”从概念变成可感知、可传播的竞争力。
掌握模式创新方法:与其从零摸索,不如站在经验之上。依托西交利物浦大学从1.0到2.0再到3.0的教育模式演变,我们为您提炼出可操作、可迁移的“独特办学模式”模板——让创新不再靠灵感,而是靠方法。
构建可持续发展路径:独特的办学体系的打造分几步?如何在五年内初步形成有长期发展潜力的独特办学模式?独特办学体系的打造,不是一蹴而就的。项目将引导您结合本校实际,规划出一条从“当下”通往“未来”的特色化发展路径,提升应对未来挑战的能力。
三、项目特色
前瞻性与实践性并重:聚焦未来教育发展趋势,基于西浦对未来教育的系统性探索,结合真实案例与落地工具,从提出独特的办学理念,到提供可操作的发展路径;
问题导向与互动研讨:直面民办高校真实困境,围绕现实挑战,设置专题分享、案例研讨、同侪工作坊、校园参访,在深度互动中重新思考、提炼自身优势,寻找属于自己的办学模式和落地方案。
专家引领与同行共学:由西浦执行校长、首席教育官等专家领衔,参与真正能对话、能追问的深度交流。与来自全国民办高校的同仁共同学习;
成果导向的学习设计:不空手而归。每位参与者将在研修期间,初步形成本校特色化发展行动计划。结业不等于结束,我们将持续提供咨询服务,陪伴您将“想法”变成“体系”,真正走出一条属于自己的路。
四、专题设置
专题一:独特的办学理念:面向未来的创新型教育生态
主题:未来教育探索与西浦办学理念
专题二:创新型办学模式:符合未来人才成长需要的办学模式
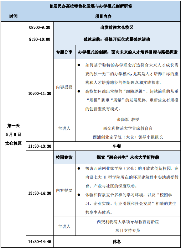
主题:办学模式的创新:面向未来的人才培养目标与路径探索
主题:学习模式的创新:研究导向型教学助力学习流程重塑
专题三: 面向未来的体系构建:打造独特育人体系实现价值承诺
主题:人才培养的创新:构建生态化的教学管理体系
主题:教育质量的飞跃:构建以学生发展为中心的高质量教育保障体系
专题四:独特的成长环境:构建符合学生发展需求的学习空间
主题:校园参访:探索“融合共生”未来大学新样貌
专题五:行动启航:从制定独特的办学理念到解决方案的落地
主题:破冰启航:研修开班仪式暨破冰活动
主题: 场景化研讨:民办院校如何找到 “独一无二” 的竞争力?
主题:结业汇报:凝练成果·扬帆起航
五、日程
报名与咨询
报名、缴费咨询
陈老师 siyu.chen@xjtlu.edu.cn,0512-888349;
住宿、交通咨询
艾老师 xin.ai@xjtlu.edu.cn,0512-81889055;
开票咨询
王老师 jiaqi.wang@xjtlu.edu.cn,0512-81884942;
主办方将在您成功报名后,通过电子邮件向您确认,届时请注意查收。名额有限,请尽早报名。





