详情介绍
一、项目背景
为全面落实《教育强国建设规划纲要(2024-2035年)》提出的目标,我国高等教育须以立德树人为根本,加快构建高质量教育体系,着力增强思政引领力、人才竞争力、社会协同力和国际影响力。当前高校育人理念正处于向“以学生为中心”转型的关键阶段,需要通过完善导师体系、整合资源打造一站式学生支持服务平台、推动心理健康与思政教育协同育人等举措,系统回应学生全面发展的需要,培养具备全球视野和竞争力的高素质人才。
面对新时代的要求,高校学生工作仍存在若干亟待解决的问题:首先是“以学生为中心”的理念尚未完全贯穿教育教学与管理服务全流程,落地机制有待深化;其次,导师制在实施过程中职责模糊、支持不足,育人效能有待提升;三是跨部门资源整合不畅,一站式服务平台在数据共享与持续运营上面临挑战;四是心理健康教育与思政教育协同不足,尚未形成有效的融合育人机制;五是学生评价体系仍偏重传统学术与就业指标,全面发展和个性成长的导向仍需加强。破解上述难题,是推动学生工作高质量发展、实现教育强国目标的重要前提。
二、项目收益
本项目旨在助力高校负责学生事务的一线实践者把握未来高等教育发展趋势,将“以学生为中心”的理念落实到学生工作场景中,以“体系化构建+全流程落地”为核心,围绕“唤醒-点燃-支持-熏陶”的过程支持体系,助力一线实践者搭建系统、精准、高效的学生成长支持体系,具体收益如下:
【唤醒层面】理念与认知
唤醒自身育人初心与创新意识,深刻理解“以学生为中心”的核心内涵,树立“数智赋能+过程陪伴”的新型育人理念,唤醒学生成长的内在主动性,推动从“被动管理”向“主动唤醒”转变。
【点燃层面】路径与实施
点燃数智化育人的实践热情与探索动力,掌握未来教育、数智校园的核心逻辑与实践路径,学会运用数智工具点燃学生的成长潜能、学习热情,助力学生实现从“迷茫彷徨”到“目标清晰”、从“被动接受”到“主动探索”的转变。
【支持层面】方法与技术
掌握“数智化+个性化”的学生支持方法,构建精准化、全流程的支持体系,涵盖成长顾问支持、心理健康疏导、特色项目化赋能等多个维度,学会针对学生成长不同阶段的需求,提供“唤醒后引导、点燃后支持”的精准服务。
【熏陶层面】文化与生态
理解校园文化对学生成长的浸润式作用,掌握数智化背景下校园文化建设的方法,学会搭建“浸润式、生态化”的熏陶环境,将育人理念、价值导向融入日常服务与校园氛围中,实现“无声熏陶”与“有形支持”结合,助力学生形成健全人格、良好素养,完成从“能力提升”到“素养沉淀”的升华。
三、项目特色
全流程贯穿,独特育人逻辑
以“唤醒-点燃-支持-熏陶”为核心育人逻辑,将其贯穿研修全过程,形成“认知唤醒-潜能点燃-精准支持-浸润熏陶”的完整育人流程。
数智深度融合,引领育人创新方向
以数智化赋能为核心抓手,聚焦一线育人实践,打造“数智赋能+人文浸润”的创新育人模式,引领高校数智化学生工作的发展方向。
理念与实践同频,兼顾引领性与落地性
引导参与者基于本校学生工作实际,梳理数智化转型过程中的核心挑战,借鉴西浦案例,以同侪协作、互助研讨的形式,联合制定针对性解决方案,推动跨校深度交流、经验互鉴与合力共创,切实将研修成果转化为推动本校学生工作数智化升级的实际动力。
四、专题设置
专题一:理念唤醒·面向未来
主题:未来教育探索与西浦办学理念
主题:数智塑造未来:引领学生成长新路径
专题二:潜能点燃·数智领航
主题:学生成长顾问:助力学生实现“三个转变”
主题:成长体系搭建:数智化赋能和持续改进机制
专题三:特色支持·赋能成长
主题:学生成长赋能:回归项目助力自我主导力重塑
主题:心理健康教育:心理咨询技巧在沟通中的应用
专题四:环境育人·文化熏陶
主题:数智校园探索:以真实问题驱动的学习环境探索
专题五:同侪协作·效能提升
主题:聚焦问题:数智化赋能学生工作
主题:共创价值:过程反思与行动计划
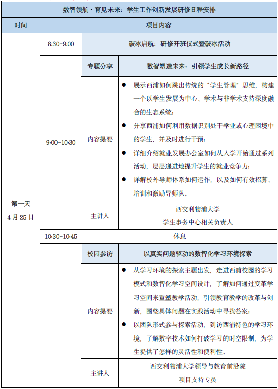
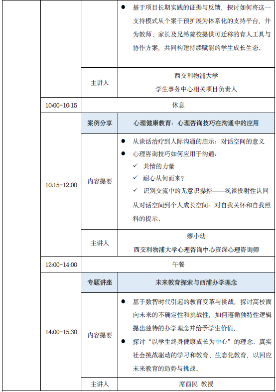
五、日程
报名与咨询
报名、缴费咨询
陈老师 siyu.chen@xjtlu.edu.cn,0512-888349;
住宿、交通咨询
艾老师 xin.ai@xjtlu.edu.cn,0512-81889055;
开票咨询
王老师 jiaqi.wang@xjtlu.edu.cn,0512-81884942;
主办方将在您成功报名后,通过电子邮件向您确认,届时请注意查收。名额有限,请尽早报名。






