大赛展演:西浦全国大学教学创新大赛已落下帷幕。在这里,ILEAD将带您回顾大赛的精彩瞬间。本栏将陆续与您分享此次大赛中涌现出的优秀实践理念,我们期望与更多老师一起探讨、进步。
房云: 南京理工大学紫金学院教师。工作八年,教学累计2000 学时、7000 人次以上。房云认为:作为青年教师,要充分发挥和同学们有着相近年龄、相似校园经历、共同成长发展需要等方面的优势,在深度融入其学习生活、参与其思想和生命发展过程并产生积极影响,共同收获学习的乐趣和价值。房云构建了课堂和校园内外相结合、网络资源和现实资源相结合、以学生为主力主体、教师为主持主导的开放共融共生、知行结合的“教学合作共同体”,逐步探索形成了“知行合一”创新实践教学体系。
一、教学合作共同体
学习者通过“教”和“做”的方式对知识掌握程度能达到85%以上,远高于用“听”和“看”的方式。结合“以学生为中心”、“做中学”、“教学做合一”及现代建构主义强调学生主动探索、通过意义建构的方式获取知识的教育理论理念,并结合教学经验形成了“三大特点四大环节” 的“知行合一”创新实践教学体系。
二、“知行合一”创新实践教学体系的“三大特点”
● 任务驱动。教师根据学生的学习基础和认知特点,设计符合学生能力水平的主题(保证在最近发展区内学习)。任务需具体明确且有deadline,提高学生的执行力。
● 团队合作。根据学时、人数、任务复杂程度有机安排分组,克服大班教学教师少、学生多的劣势,发挥同伴教学的优势,学会分工协作,共同进步。
● 参与体验。教师创设各种“做”的情景,学生边学边做,达到以学生为中心,在做中学,教、做、学融合一体,达到真正的知行合一。
三、“知行合一”创新实践教学体系的“四大环节”
● 翻转课程(课堂)
1. 学生们以小组形式提前准备主题(结合教师课堂待授内容);
2. 学生翻转课堂,上台解说、演绎主题。形式丰富:讲演辩论、情景表演、现场采访、相声小品等;
3. 教师和其他同学共同打分并陈述理由。
● 方法实训(实训厅)
1. 教师巧取现实问题(如“如何解决人们对手机的依赖”)引导学生在讨论中学会方法、转变态度;
2. 教师带领学生采用发散式头脑风暴、天马行空,找出尽量多的方法,体验课程中的“解放思想”;
3. 教师带领学生用收敛式反头脑风暴、脚踏实地,排除上述不合理、有缺陷的方法,体验课程中的“实事求是”。
● 校地调研(校园、大学城周围、家乡)
1. 组织学生自行组队;
2. 学生从教师设计的选题范围中确定主题,经教师审核后才可通过;
3. 教师辅导,学生展开调查,撰写报告。
● 体验感悟(南京本地)
1. 教师组织学生班级出游、参观寻访(充分利用南京本地丰富历史文化资源);
2. 学生以PPT、视频等形式记录过程、纪念活动、提炼升华意义。
四、本教学创新模式的影响力
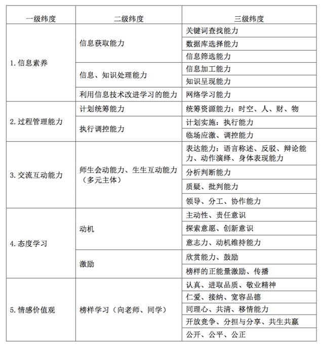
通过创新实践教学体系,学生在学习兴趣、行为习惯、学习效果、综合能力、满意度等方面都有显著提高,同学获得在做中学的经历和体验,大大加深对本课程、本学科知识内容的理解、兴趣和喜爱。除了“到课率”、“课堂参与度”、“评教满意度”、“作业数量质量”等量化指标明显提高外,综合能力也在锻炼中逐步提高。尤其涉及到创新人才所必备的素养,如信息素养、过程管理能力、交流互动能力、态度、情感价值观等5 个一级维度、10 个二级维度、23 个三级维度。
五、本教学创新模式的普遍性
在创新实践教学中,教师的综合能力进一步得到锻炼并提高:教师需要基于课程内容和学生的认知特点、学习基础、兴趣和需求为学生设计合适的任务项目;教师需要在和同学互动时有快速准确的临场调控能力和灵活应对的经验;教师还需要善于拆分步骤、使用合理方法进行过程管理和指导;最重要的一点,教师必须展现出客观理性、有原则以及热情宽容善激励的职业素养和人格魅力。这也在一定程度上进一步提高了教师事业满意度,因为教学留有创新空间、甚至期待和惊喜从而减少职业倦怠。
由于全国高校思政理论课的重要性、特殊性,其体系内的四门课教材、大纲统一、课时学时固定,实践教学对硬件软件成本的要求并不高,实践操作的门槛也可高可低,所以,将我“知行合一”创新实践教学体系向全国推广的可能性、应用性和普及性都较强,其他课程在理念和特点上也可借鉴使用,只需调整具体实践的方式方法。

